Chat Architecture
Technical deep-dive into the chat system architecture.
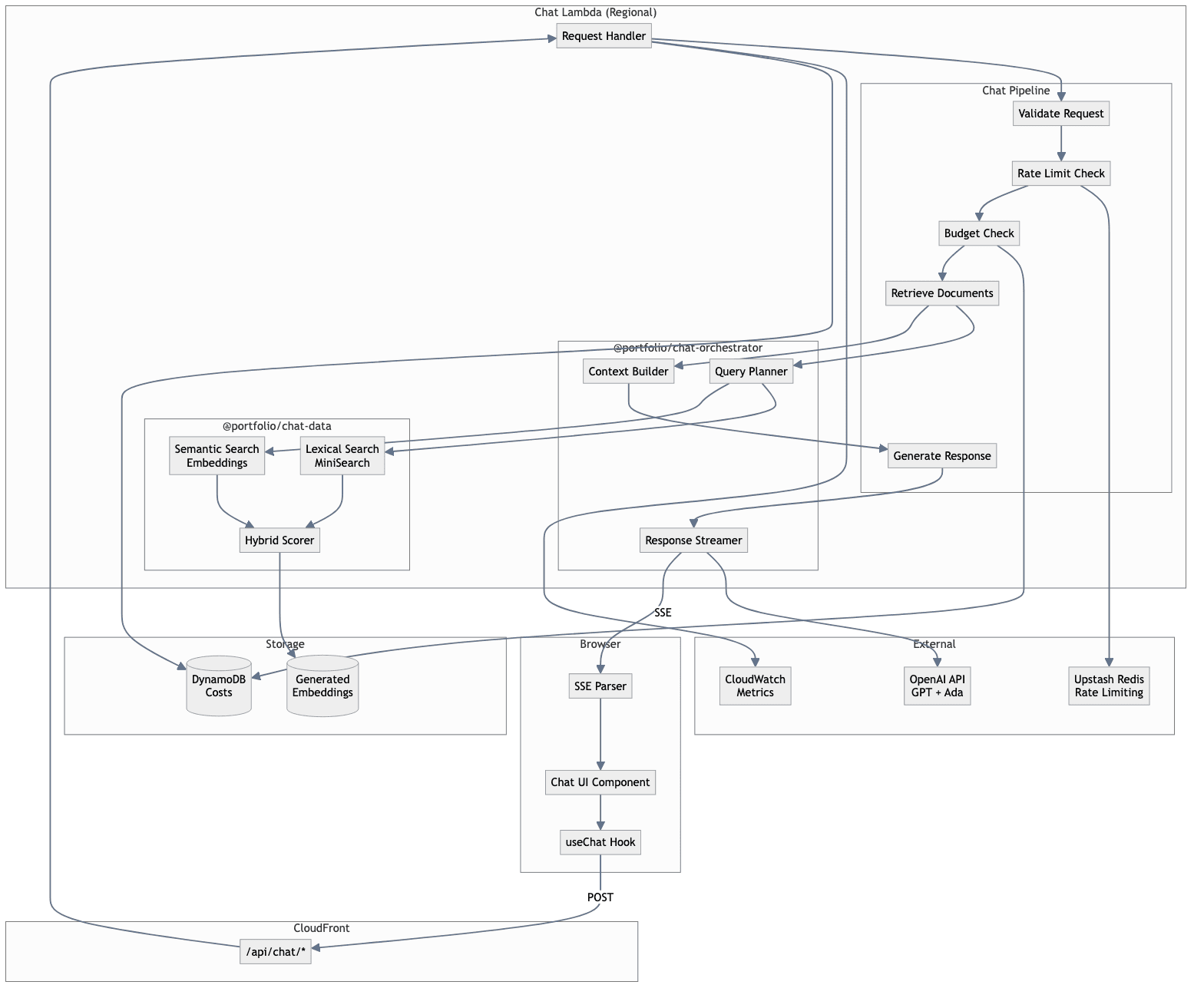
System Diagram

Package Responsibilities
@portfolio/chat-contract
Defines shared types with Zod:
// Request schema
const ChatRequestSchema = z.object({
message: z.string().min(1).max(2000),
conversationId: z.string().optional(),
});
// Document schema
const DocumentSchema = z.object({
id: z.string(),
content: z.string(),
metadata: z.object({
source: z.string(),
timestamp: z.string().optional(),
}),
embedding: z.array(z.number()).optional(),
});
@portfolio/chat-data
Implements hybrid search:
// Create search index
const index = createSearchIndex(documents, {
fields: ['content', 'title'],
storeFields: ['content', 'metadata'],
});
// Hybrid search combining lexical + semantic
const results = search(index, {
query: userMessage,
embedding: queryEmbedding,
topK: 8,
weights: {
textWeight: 0.3,
semanticWeight: 0.5,
recencyLambda: 0.05,
},
});
@portfolio/chat-orchestrator
Manages the LLM pipeline:
// Create orchestrator
const orchestrator = createOrchestrator({
openai: openaiClient,
config: chatConfig,
documents: loadedDocuments,
});
// Stream response
async function* chat(message: string, context: Context) {
// Plan retrieval
const retrievalPlan = await planQuery(message);
// Retrieve documents
const docs = await retrieveDocuments(retrievalPlan);
// Build prompt
const prompt = buildPrompt(message, docs, persona);
// Stream response
for await (const chunk of streamCompletion(prompt)) {
yield chunk;
}
}
@portfolio/chat-next-api
Handles HTTP layer:
export async function POST(request: NextRequest) {
// Validate request
const body = await request.json();
const { message } = ChatRequestSchema.parse(body);
// Check rate limit
await checkRateLimit(request);
// Check budget
await checkBudget();
// Stream response
const stream = createStreamingResponse(
orchestrator.chat(message)
);
// Track cost after completion
trackCost(stream.usage);
return new Response(stream);
}
@portfolio/chat-next-ui
React integration:
export function useChat() {
const [messages, setMessages] = useState([]);
const [isStreaming, setIsStreaming] = useState(false);
const sendMessage = async (message: string) => {
setIsStreaming(true);
const response = await fetch('/api/chat', {
method: 'POST',
body: JSON.stringify({ message }),
});
const reader = response.body.getReader();
const parser = createEventStreamParser();
for await (const event of parseStream(reader, parser)) {
if (event.type === 'chunk') {
appendToMessage(event.content);
}
}
setIsStreaming(false);
};
return { messages, sendMessage, isStreaming };
}
Retrieval Strategy
Document Sources
| Source | Content | Update Frequency | |--------|---------|------------------| | Profile | Bio, skills | Build time | | Resume | Work experience | Build time | | Projects | Project descriptions | Build time | | Persona | AI personality | Build time |
Scoring Algorithm
Documents are scored using weighted combination:
score = (textWeight × lexicalScore)
+ (semanticWeight × semanticScore)
× exp(-recencyLambda × ageInDays)
Relevance Filtering
Documents below minRelevanceScore threshold are excluded:
retrieval:
minRelevanceScore: 0.3 # 30% of top match
Streaming Architecture
Lambda Function URL
Chat uses Lambda Function URL with response streaming:
// open-next.config.ts
functions: {
chat: {
patterns: ['/api/chat', '/api/chat/*'],
override: {
wrapper: 'aws-lambda-streaming',
},
},
}
SSE Format
Server-Sent Events with JSON payloads:
data: {"type":"chunk","content":"Hello"}
data: {"type":"chunk","content":" world"}
data: {"type":"done","usage":{"prompt":100,"completion":50}}
Cost Management
Budget Enforcement
async function checkBudget(): Promise<boolean> {
const monthlySpend = await getMonthlySpend();
const budget = config.cost.budgetUsd;
if (monthlySpend >= budget) {
throw new BudgetExceededError();
}
return true;
}
Cost Tracking
Costs tracked in DynamoDB:
| Column | Description |
|--------|-------------|
| owner_env | Owner/environment |
| year_month | YYYY-MM |
| total_cost | Running total |
| request_count | Number of requests |
CloudWatch Metrics
Published after each request:
await cloudwatch.putMetricData({
Namespace: 'PortfolioChat/OpenAI',
MetricData: [{
MetricName: 'EstimatedCost',
Value: requestCost,
Unit: 'None',
}],
});
Error Handling
Validation Errors
Return 400 with error details:
{
"error": "validation_error",
"message": "Message too long",
"field": "message"
}
Rate Limiting
Return 429 with retry information:
{
"error": "rate_limited",
"retryAfter": 60
}
Budget Exceeded
Return 503 with explanation:
{
"error": "budget_exceeded",
"message": "Monthly chat budget reached"
}
