Monorepo Packages
This document describes the package structure and dependencies in the monorepo.
Package Overview
packages/
├── chat-contract/ # Shared type contracts
├── chat-data/ # Data layer with search
├── chat-orchestrator/ # OpenAI integration
├── chat-next-api/ # API route handlers
├── chat-next-ui/ # React UI components
├── chat-preprocess-cli/ # Preprocessing CLI
├── github-data/ # GitHub API client
└── test-support/ # Test utilities
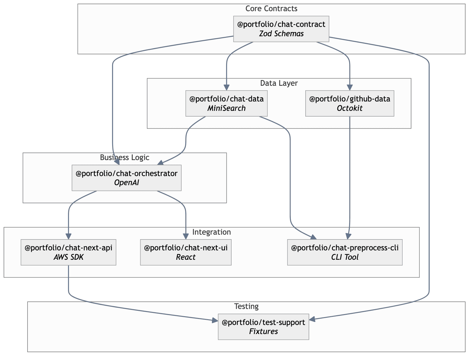
Dependency Graph

Package Details
@portfolio/chat-contract
Purpose: Shared TypeScript types and Zod schemas
Key Exports:
ChatRequestSchema- Request validationChatResponseSchema- Response typesDocumentSchema- Indexed document typesConfigSchema- Configuration types
Dependencies: zod
@portfolio/chat-data
Purpose: Document indexing and hybrid search
Key Exports:
createSearchIndex()- Build MiniSearch indexsearch()- Hybrid search (lexical + semantic)scoreDocument()- Relevance scoring
Dependencies: minisearch, @portfolio/chat-contract
@portfolio/chat-orchestrator
Purpose: OpenAI integration and chat pipeline
Key Exports:
createChatOrchestrator()- Main orchestratorstreamResponse()- Streaming generationcountTokens()- Token estimation
Dependencies: openai, js-tiktoken, @portfolio/chat-contract, @portfolio/chat-data
@portfolio/chat-next-api
Purpose: Next.js API route handlers
Key Exports:
createChatHandler()- Streaming chat endpointtrackCost()- Cost trackingpublishMetrics()- CloudWatch integration
Dependencies: @aws-sdk/client-*, @portfolio/chat-contract, @portfolio/chat-orchestrator
Peer Dependencies: next, openai
@portfolio/chat-next-ui
Purpose: React components and hooks
Key Exports:
useChat()- Chat state managementChatMessage- Message component typesparseSSEStream()- Stream parsing
Dependencies: eventsource-parser, @portfolio/chat-contract
Peer Dependencies: react, react-dom
@portfolio/chat-preprocess-cli
Purpose: Generate embeddings from portfolio data
Key Exports:
- CLI binary at
./dist/index.js
Dependencies: @aws-sdk/client-s3, yaml, @portfolio/github-data
Peer Dependencies: @portfolio/chat-contract, @portfolio/chat-data
@portfolio/github-data
Purpose: GitHub API integration
Key Exports:
createGitHubClient()- Octokit wrapperfetchGistContent()- Gist data fetchingfetchRepoFile()- Repository file access
Dependencies: @octokit/rest, @portfolio/chat-contract
@portfolio/test-support
Purpose: Test fixtures and mocks
Key Exports:
BLOG_TEST_FIXTURES- Mock blog dataPORTFOLIO_TEST_FIXTURES- Mock portfolio datacreateMockBlogStore()- In-memory blog storecreateFixtureResponse()- Mock chat responses
Dependencies: @portfolio/chat-contract, @portfolio/chat-next-api
Import Restrictions: ESLint enforces test-only imports
Usage Patterns
Source Imports
Most packages use TypeScript source directly:
{
"main": "./src/index.ts",
"types": "./src/index.ts"
}
This allows:
- No build step for development
- Type checking across packages
- IDE navigation to source
Workspace Protocol
Internal dependencies use pnpm workspace:
{
"dependencies": {
"@portfolio/chat-contract": "workspace:*"
}
}
Peer Dependencies
Framework dependencies are peers:
{
"peerDependencies": {
"next": "^14.0.0 || ^15.0.0",
"react": "^18.0.0 || ^19.0.0"
}
}
Adding New Packages
- Create package directory:
mkdir packages/my-package
- Initialize
package.json:
{
"name": "@portfolio/my-package",
"version": "0.0.0",
"private": true,
"type": "module",
"main": "./src/index.ts",
"types": "./src/index.ts"
}
-
Add to workspace (automatic with
packages/*glob) -
Create source:
mkdir packages/my-package/src
touch packages/my-package/src/index.ts
- Install dependencies:
pnpm install
Build Considerations
Packages requiring compilation:
| Package | Reason | Command |
|---------|--------|---------|
| chat-preprocess-cli | CLI binary | pnpm build |
| @portfolio/cdk | CDK app | pnpm build |
Production bundles (via Next.js):
- All packages are bundled into Lambda functions
- Tree-shaking removes unused exports
- Output tracing includes necessary files
