Infrastructure
Detailed documentation of the AWS infrastructure managed by CDK.
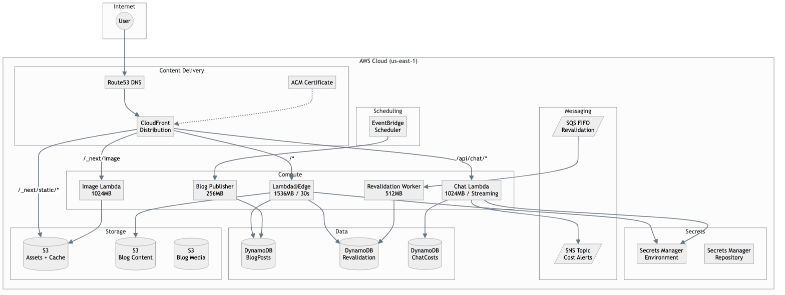
Overview
The infrastructure is defined in infra/cdk/lib/portfolio-stack.ts and deploys to AWS us-east-1 (required for Lambda@Edge).

Compute Resources
Lambda@Edge (Server Function)
The main Next.js server runs at CloudFront edge locations:
| Property | Value | |----------|-------| | Runtime | Node.js 20.x | | Memory | 1536 MB | | Timeout | 30 seconds | | Architecture | x86_64 |
Features:
- Runtime configuration via CloudFront origin headers
- Secrets injection from Secrets Manager
- ISR cache writes to S3/DynamoDB
Chat Lambda (Regional)
Handles streaming chat responses:
| Property | Value | |----------|-------| | Runtime | Node.js 20.x | | Memory | 1024 MB | | Timeout | 30 seconds | | Architecture | ARM64 | | Invoke Mode | RESPONSE_STREAM |
Features:
- Function URL for streaming
- No IAM auth (public endpoint)
- Origin secret validation
Image Optimization Lambda
Processes Next.js image optimization requests:
| Property | Value | |----------|-------| | Runtime | Node.js 20.x | | Memory | 1024 MB | | Timeout | 30 seconds | | Architecture | ARM64 |
Revalidation Worker
Processes ISR revalidation queue:
| Property | Value | |----------|-------| | Runtime | Node.js 20.x | | Memory | 512 MB | | Timeout | 30 seconds | | Trigger | SQS event source |
Storage
Assets Bucket
Static assets and ISR cache:
| Property | Value | |----------|-------| | Encryption | S3-managed | | Versioning | Enabled | | Public Access | Blocked | | Removal Policy | RETAIN |
Contents:
/_next/static/- Built JavaScript/CSS/_cache/- ISR page cache
Blog Content Bucket
Markdown blog post content:
| Property | Value | |----------|-------| | Encryption | S3-managed | | Versioning | Enabled | | Lifecycle | 90 days expiration |
Blog Media Bucket
Images and attachments for blog posts:
| Property | Value | |----------|-------| | Encryption | S3-managed | | Versioning | Enabled | | CORS | Enabled for uploads |
Database
BlogPosts Table
| Attribute | Type | Description |
|-----------|------|-------------|
| slug (PK) | String | URL slug |
| status | String | draft/published/archived |
| publishedAt | String | ISO timestamp |
GSI: byStatusPublishedAt for listing published posts.
Revalidation Table
| Attribute | Type | Description |
|-----------|------|-------------|
| tag (PK) | String | Cache tag |
| path (SK) | String | Page path |
| revalidatedAt | Number | Timestamp |
GSI: revalidate for path-based lookups.
ChatRuntimeCost Table
| Attribute | Type | Description |
|-----------|------|-------------|
| owner_env (PK) | String | Owner/environment |
| year_month (SK) | String | YYYY-MM |
Tracks OpenAI API costs per month.
Messaging
Revalidation Queue (SQS FIFO)
Queues ISR revalidation requests:
| Property | Value | |----------|-------| | Type | FIFO | | Visibility Timeout | 45 seconds | | Dead Letter Queue | Yes (14 day retention) | | Max Receive Count | 5 |
Cost Alarm Topic (SNS)
Sends OpenAI cost alerts:
| Property | Value | |----------|-------| | Subscription | Email | | Alarms | Rolling 30-day cost, missing metrics |
CDN (CloudFront)
Distribution Configuration
| Property | Value | |----------|-------| | HTTP Version | HTTP/2 and HTTP/3 | | Price Class | PriceClass_200 | | SSL | ACM certificate |
Cache Behaviors
| Pattern | Origin | Cache Policy |
|---------|--------|--------------|
| * (default) | Lambda@Edge | Server (0s default TTL) |
| /api/chat/* | Chat Lambda | Server |
| /_next/image | Image Lambda | Image (30d default TTL) |
| /_next/static/* | S3 | Optimized (immutable) |
Cache Policies
Server Cache Policy:
- Default TTL: 0 seconds
- Query strings: All
- Headers: accept, rsc, next-router-*, x-prerender-revalidate
Image Cache Policy:
- Default TTL: 30 days
- Query strings: All (url, w, q)
- Headers: accept
DNS (Route53)
Creates A and AAAA records pointing to CloudFront:
- Primary domain (e.g.,
example.com) - Alternate domains (e.g.,
www.example.com)
Secrets
Environment Secret
Contains per-environment secrets:
OPENAI_API_KEYREVALIDATE_SECRETNEXTAUTH_SECRETGH_CLIENT_SECRETGOOGLE_CLIENT_SECRET
Repository Secret
Contains repo-wide secrets:
GH_TOKENADMIN_EMAILS
Monitoring
OpenAI Cost Alarm
Alerts when estimated 30-day cost exceeds $10:
Metric: PortfolioChat/OpenAI/EstimatedCost
Expression: SUM([cost], 30)
Threshold: >= 10
Missing Metrics Alarm
Alerts when no cost data received for 3 days.
IAM Permissions
Lambda@Edge Role
- S3: Read/Write assets bucket
- DynamoDB: Read/Write all tables
- SQS: Send to revalidation queue
- Secrets Manager: Read secrets
- CloudFront: Create invalidations
- CloudWatch: Put metrics
- SES: Send email
- Scheduler: Create/Update/Delete schedules
Chat Lambda Role
Same as Lambda@Edge plus SNS publish for alerts.
Outputs
| Output | Description |
|--------|-------------|
| DistributionDomainName | CloudFront domain |
| DistributionId | CloudFront distribution ID |
| AssetBucketName | S3 assets bucket |
| BlogPostsTableName | DynamoDB posts table |
| BlogContentBucketName | S3 content bucket |
| BlogMediaBucketName | S3 media bucket |
